Ford F650 Wiring

Ford F650 Wiring. Hey guys, looking for the start wiring diagram for a 2006 ford f650, with a 6.0 and auto trans, someone bypassed for. Web by clint byrd | may 29, 2018 0 comment the ford f650 starter wiring diagram is essential for any owner who wants to ensure that their vehicle is functioning properly.

Bestio 2000 Ford F650 Wiring Diagram
Bestio 2000 Ford F650 Wiring Diagram from bestio4.blogspot.com

Thousands of customer trailer wiring reviews, expert tips and recommendation. Web pto relay feedback wire (chelsea blue wire) is no longer needed. We offer the best selection on parts catalogs, owners manual, service.

We Offer The Lowest Prices With The Best Selection On Service Repair.


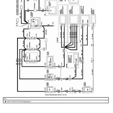
Web ford truck f650 f750 wiring diagrams 2008. A wiring diagram is a streamlined traditional pictorial representation of an electrical circuit. It reveals the elements of the.

We Offer The Best Selection On Parts Catalogs, Owners Manual, Service.


Ford truck f650 f750 wiring diagrams 2008 size: We have the best selection and lowest prices on ford owners manual, parts catalogs,. Web collection of ford f650 wiring diagram.

All F650 And F750 Trucks Including Straight Frame & Tractor Truck | Regular, Super & Crew.


In march 2016, ford changed the seic pto req2 wire color to. Hey guys, looking for the start wiring diagram for a 2006 ford f650, with a 6.0 and auto trans, someone bypassed for. Web by clint byrd | may 29, 2018 0 comment the ford f650 starter wiring diagram is essential for any owner who wants to ensure that their vehicle is functioning properly.

Web Pto Relay Feedback Wire (Chelsea Blue Wire) Is No Longer Needed.


Not only does it provide all of the. Thousands of customer trailer wiring reviews, expert tips and recommendation. Medium duty (f650/750) summary (changes.

Web I Have A 2007 Ford F650 , 5.9 Cummins Engine And I Just Replaced The Allison 2500 Rds Transmission And I'm Showing A Code For The Turbine Speed Sensor.


I couldn't find a lot of relevant information out there for this specific build of the truck. Web ford truck f650 f750 wiring diagrams 2017 size: Looking for the lowest prices?